熊猫体育集团有限公司 - 官方网站
熊猫体育 集团有限公司
主页
集团概况
集团简介
组织架构
熊猫体育集团有限公司 - 官方网站
大事记
党群工作
党史学习教育专栏
党建活动
群团工会
学习园地
纪检监察
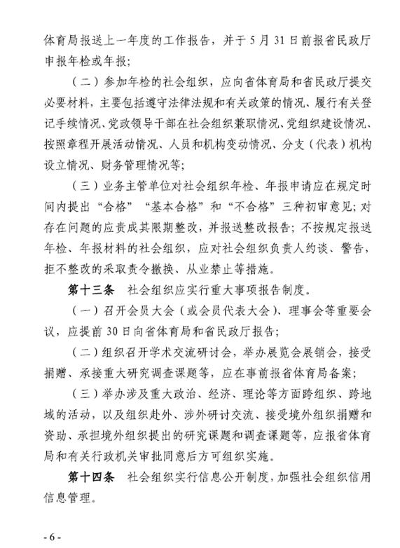
工作动态
党纪法规
警钟长鸣
信息动态
集团要闻
通知公告
产业政策
行业动态
所属企业
人力资源
招贤纳士
人才合作
员工风采
在线留言
集团要闻
通知公告
产业政策
行业动态
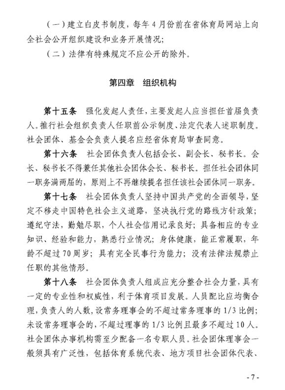
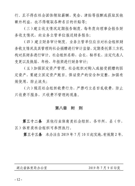
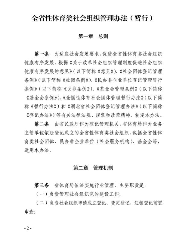
湖北省体育局 湖北省民政厅关于印发《全省性体育类社会组合管理办法(暂行)》的通知
发布日期:2019-07-09
上一篇:
国务院办公厅关于印发体育强国建设纲要的通知
下一篇:
国务院办公厅关于加快发展 体育竞赛表演产业的指导意见