熊猫体育集团有限公司 - 官方网站

体育馆路特1号体育博览馆装修工程项目全过程一体化设计服务(含概算编制)竞争性谈判公告

发布日期:2021-11-23

项目概况:
体育馆路特1号体育博览馆装修工程项目全过程一体化设计服务(含概算编制)的供应商应在熊猫体育 集团长江赛事运营有限公司(武汉市武昌区东湖南路13号)获取采购文件,并于2021年12月13日09点30分整(北京时间)前提交响应文件。
一、项目基本情况
1.项目名称:体育馆路特1号体育博览馆装修工程项目全过程一体化设计服务(含概算编制)
2.采购方式:竞争性谈判
3.最高限价:120(万元)
4.采购需求:体育馆路特1号体育博览馆装修工程项目全过程一体化设计服务(含概算编制)具体要求详见采购文件第三章项目采购需求。供应商参加谈判的报价超过该项目采购预算金额或最高限价的,其谈判报价无效。
5.合同履行期限:合同签订之日起至服务期结束。
6.本项目(是/否)接受联合体投标:否
7.是否可采购进口产品:否
8.本项目(是、否)专门面向中小微企业:否
二、申请人的资格要求
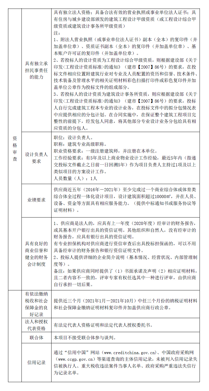
1.满足资格审查表要求内容:

熊猫体育

2.单位负责人为同一人或者存在直接控股、管理关系的不同投标人,不得参加本项目同一合同项下的政府采购活动。

3.申请人的资格要求为本次项目谈判供应商应具备的基本条件,参加本项目竞标的供应商必须满足资格要求中的所有条款,并按相关规定递交合格、有效的资格证明文件。未按要求递交的供应商,其投标将被拒绝。
三、获取采购文件
1.时间:2021年11月23日至2021年11月26日,每天上午8:30至12:00,下午14:00至17:30(北京时间,法定节假日除外)
2.地点:熊猫体育 集团长江赛事运营有限公司(武汉市武昌区东湖南路13号)
3.方式:领取谈判文件的人员必须是投标单位法定代表人或授权委托人,法定代表人领取谈判文件时须出具:①法定代表人身份证明和本人身份证②企业营业执照(副本)原件(在有效期内);授权委托人领取谈判文件时须出具:①法定代表人授权委托书和被授权人身份证原件;②与投标供应商签订的劳动合同原件(在有效期内);③投标供应商为其购买的2020年-2021年任意连续3个月及以上的社保缴费证明【提供社保平台查询的网页截图(带网址,且网址清晰可见,可供现场查询)或带二维码的社保缴费凭证(加盖公章)】。④营业执照复印件;身份验证不符合要求的企业,不接受其投标申请。以上所有证明文件及资料领取文件时均需提供一份复印件(加盖公章)。
4.售价:0元/份
四、响应文件提交
1.开始时间:2021年12月13日08点30分整(北京时间)
2.截止时间:2021年12月13日09点30分整(北京时间)
3.地点:熊猫体育 集团长江赛事运营有限公司一号会议室(武汉市武昌区东湖南路13号)
五、开启
1.时间:2021年12月13日09点30分整(北京时间)
2.地点:熊猫体育 集团长江赛事运营有限公司一号会议室(武汉市武昌区东湖南路13号)
六、公告期限
自本公告发布之日起3个工作日。
七、其他补充事宜
1.供应商的法定代表人或委托代理人应携带身份证明文件原件(法定代表人资格证明书或法定代表人授权委托书)和第二代有效居民身份证原件在响应文件递交截止时间前,到达指定地点参加开标会并签到,否则采购人将拒绝供应商提交的响应文件。
2.各供应商参加谈判时,需配合进行防疫工作,佩戴口罩,检测体温,拒不配合的,将被限制入场。
3.公告媒体:熊猫体育 集团有限公司官网(//bzjqsm.com/)
八、相关联系方式
采购人信息
名    称:熊猫体育 集团长江赛事运营有限公司
地    址:武汉市武昌区东湖南路13号
联 系 人:赵华青
电  话:15007111313